繁体
网站首页
首页
新闻资讯
政务公开
办事服务
互动交流
专题专栏
当前位置:
首页
> 政务公开 > 新乡市城市管理局
>
政策
>
行政规范性文件
索
引
号:
/202106-00005
信息分类:
行政规范性文件
文
号:
是否有效:
有效
发布机构:
新乡市城市管理局
成文日期:
发布日期:
2021-06-09 11:50
废止日期:
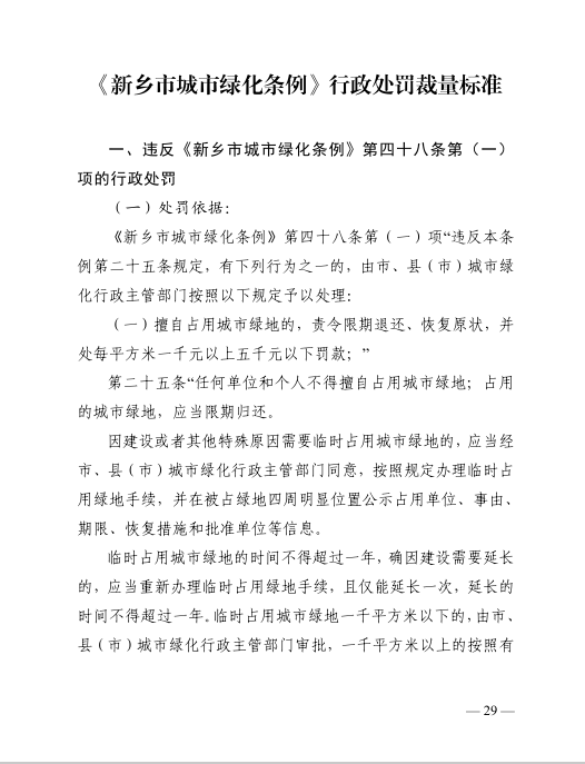
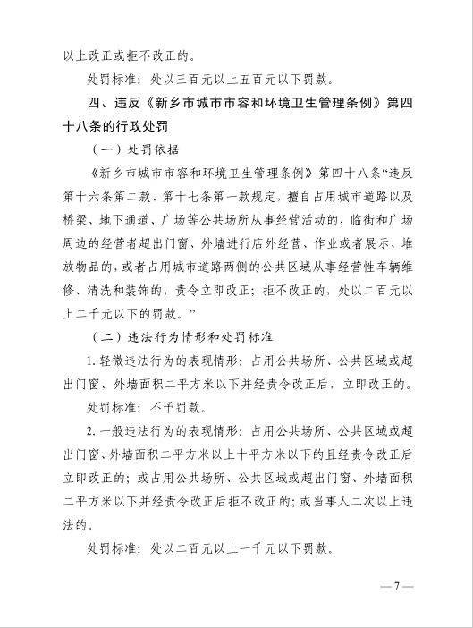
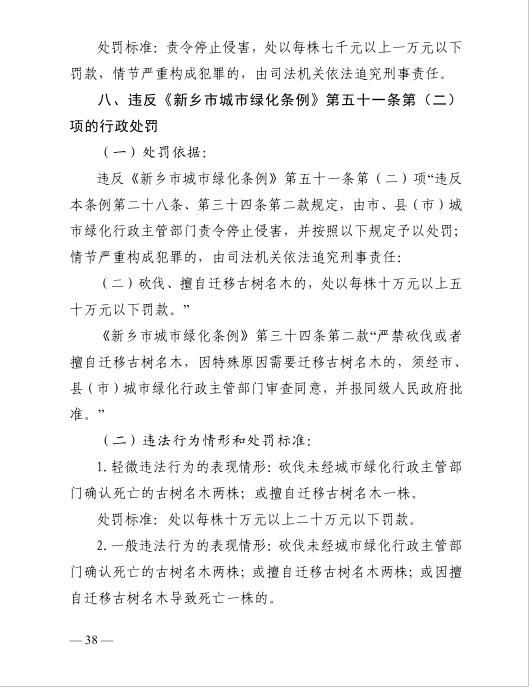
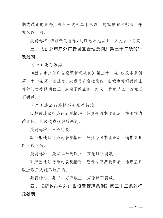
新乡市城市管理局关于印发《新乡市城市管理系统行政处罚裁量标准(修订)》的通知
发布日期:2021-06-09 11:50
阅读:
次
字号:
打印
分享
扫一扫在手机打开当前页